elecena.pl

500-mA, low-IQ, low-dropout voltage regulator with enable

Texas Instruments

500-mA, low-IQ, low-dropout voltage regulator with enable RSS Sample
  • Darmowa próbka
MPN:
TPS735
Producent:
TEXAS INSTRUMENTS
Dodany do bazy:
Ostatnio widziany:

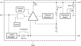
The TPS735 low-dropout (LDO), low-power linear regulator offers excellent AC performance with very low ground current. High power-supply rejection ratio (PSRR), low noise, fast start-up, and excellent line and load transient responses are provided while consuming a very low 45-µA (typical) ground current.

The TPS735 device is stable with ceramic capacitors and uses an advanced BiCMOS fabrication process to yield a typical dropout voltage of 280 mV at 500-mA output. The TPS735 device uses a precision voltage reference and feedback loop to achieve overall accuracy of 2% (VOUT > 2.2 V) over all load, line, process, and temperature variations. This device is fully specified from TJ = –40°C to +125°C and is offered in a low-profile, 3 mm × 3 mm SON-8 package and a 2 mm × 2 mm WSON-6 package.

Elecena nie prowadzi sprzedaży elementów elektronicznych, ani w niej nie pośredniczy.

Produkt pochodzi z oferty sklepu