elecena.pl

2.5-V to 6.5-V, 67mΩ, 2.1-2.7A automotive eFuse with reverse current blocking when off

Texas Instruments

2.5-V to 6.5-V, 67mΩ, 2.1-2.7A automotive eFuse with reverse current blocking when off RSS Sample
  • Darmowa próbka
MPN:
TPS25200-Q1
Producent:
TEXAS INSTRUMENTS
Dodany do bazy:
Ostatnio widziany:

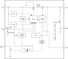
The TPS25200-Q1 device is a 5-V eFuse with a precision current-limit and overvoltage clamp. The device provides robust protection for load and source during overvoltage and overcurrent events.

The TPS25200-Q1 device is an intelligent protected load-switch with a VIN value tolerant to 20 V. In the event that an incorrect voltage is applied at the IN pin, the output clamps to 5.4 V to protect the load. If the voltage at the IN pin exceeds 7.6 V, the device disconnects the load to prevent damage to the device, load, or both.

The TPS25200-Q1 device has an internal 67-mΩ power switch and is intended for protecting the source, device, and load under a variety of abnormal conditions. The device provides up to 2.4 A of continuous load current. The current-limit is programmable from 85 mA to 2.7 A with a single resistor to ground. During overload events, the output current is limited to the level set by the RILIM resistor. If a persistent overload occurs, the device eventually enters thermal shutoff to prevent damage to the TPS25200-Q1 device.

Elecena nie prowadzi sprzedaży elementów elektronicznych, ani w niej nie pośredniczy.

Produkt pochodzi z oferty sklepu