elecena.pl

Automotive 2.7V to 38V Hall Effect Unipolar Switch

Texas Instruments

Automotive 2.7V to 38V Hall Effect Unipolar Switch RSS Sample
  • Darmowa próbka
MPN:
DRV5023-Q1
Producent:
TEXAS INSTRUMENTS
Dodany do bazy:
Ostatnio widziany:

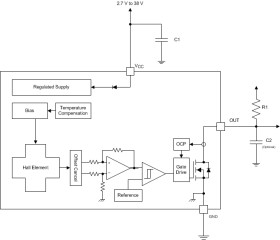
The DRV5023-Q1 device is a chopper-stabilized Hall Effect Sensor that offers a magnetic sensing solution with superior sensitivity stability over temperature and integrated protection features.

When the applied magnetic flux density exceeds the BOP threshold, the DRV5023-Q1 open-drain output goes low. The output stays low until the field decreases to less than BRP, and then the output goes to high impedance. The output current sink capability is 30 mA. A wide operating voltage range from 2.7 to 38 V with reverse polarity protection up to –22 V makes the device suitable for a wide range of automotive applications.

Internal protection functions are provided for reverse supply conditions, load dump, and output short circuit or over current.

Elecena nie prowadzi sprzedaży elementów elektronicznych, ani w niej nie pośredniczy.

Produkt pochodzi z oferty sklepu