elecena.pl

4-port high-speed 480-Mbps USB 2.0 hub

Texas Instruments

4-port high-speed 480-Mbps USB 2.0 hub RSS Sample
  • Darmowa próbka
MPN:
TUSB4041I
Producent:
TEXAS INSTRUMENTS
Dodany do bazy:
Ostatnio widziany:

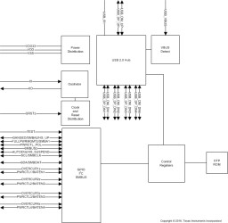
The TUSB4041I device is a four-port USB 2.0 hub. The device provides USB high-speed or full-speed connections on the upstream port. The device also provides USB high-speed, full-speed, or low-speed connections on the downstream ports. When the upstream port is connected to an electrical environment that only supports high-speed, full-speed, and low-speed connections, the USB high-speed, full-speed and low-speed connectivity is enabled on the downstream ports. When the upstream port is connected to an electrical environment that only supports full-speed or low-speed connections, the USB high-speed connectivity are disabled on the downstream ports.

The TUSB4041I device supports per-port or ganged power switching and overcurrent protection. The device also supports battery charging applications.

An individually port-power-controlled hub switches power on or off to each downstream port as requested by the USB host. Also when an individually port-power-controlled hub senses an overcurrent event, only power to the affected downstream port is switched off.

A ganged hub switches on power to all of the downstream ports when power is required to be on for any port. The power to the downstream ports is not switched off unless all ports are in a state that allows power to be removed. Also, when a ganged hub senses an overcurrent event, power to all downstream ports are switched off.

The TUSB4041I device downstream ports provide support for battery charging applications by providing USB battery charging downstream-port (CDP) handshaking support. The device also supports a dedicated charging-port (DCP) mode when the upstream port is not connected. The DCP mode is compliant with the USB battery charging specification and Chinese Telecommunications Industry Standard YD/T 1591-2009. Also, an automatic mode provides transparent support for BC devices and devices supporting divider-mode charging solutions when the upstream port unconnected.

The TUSB4041I device provides pin-strap configuration for some features including battery charging support, and also provides customization though OTP ROM, I2C EEPROM, or through an I2C and SMBus slave interface for PID, VID, and custom port and phy configurations. Custom string support is also available when using an I2C EEPROM or the I2C and SMBus slave interface.

The device is available in a 64-pin PAP package and is offered in a industrial version for operation over the temperature range of –40°C to 85°C.

Elecena nie prowadzi sprzedaży elementów elektronicznych, ani w niej nie pośredniczy.

Produkt pochodzi z oferty sklepu