elecena.pl

Quad Micropower, 1.6V, Precision, Operational Amplifier with CMOS Input

Texas Instruments

Quad Micropower, 1.6V, Precision, Operational Amplifier with CMOS Input RSS Sample
  • Darmowa próbka
MPN:
LMP2234
Producent:
TEXAS INSTRUMENTS
Dodany do bazy:
Ostatnio widziany:

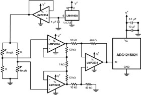
The LMP2234 is a quad micropower precision amplifier designed for battery powered applications. The 1.6 to 5.5V operating supply voltage range and quiescent power consumption of only 50 μW extend the battery life in portable systems. The LMP2234 is part of the LMP precision amplifier family. The high impedance CMOS input makes it ideal for instrumentation and other sensor interface applications.

The LMP2234 has a maximum offset voltage of 150 μV and 0.3 μV/°C offset drift along with low bias current of only ±20 fA. These precise specifications make the LMP2234 a great choice for maintaining system accuracy and long term stability.

The LMP2234 has a rail-to-rail output that swings 15 mV from the supply voltage, which increases system dynamic range. The common mode input voltage range extends 200 mV below the negative supply, thus the LMP2234 is ideal for ground sensing in single supply applications.

The LMP2234 is offered in 14-Pin SOIC and TSSOP packages.

Elecena nie prowadzi sprzedaży elementów elektronicznych, ani w niej nie pośredniczy.

Produkt pochodzi z oferty sklepu