20 V 35 A SON 3.5 x 4.5 mm synchronous buck NexFET™ power stage
Texas Instruments
RSS
Sample
- Darmowa próbka
- MPN:
- CSD95377Q4M
- Producent:
- TEXAS INSTRUMENTS
- Dodany do bazy:
- Ostatnio widziany:
Sugerowane produkty dla csd95377q4m
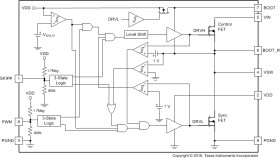
The CSD95377Q4M NexFET™ power stage is a highly-optimized design for use in a high power, high density synchronous buck converter. This product integrates the driver IC and power MOSFETs to complete the power stage switching function. The driver IC has built-in selectable diode emulation function enables Discontinuous Conduction Mode (DCM) operation to improve light load efficiency. This combination produces high-current, high-efficiency, and high-speed switching capability in a small 3.5 mm × 4.5 mm outline package. In addition, the PCB footprint has been optimized to help reduce design time and simplify the completion of the overall system design.
Elecena nie prowadzi sprzedaży elementów elektronicznych, ani w niej nie pośredniczy.
Produkt pochodzi z oferty sklepu Texas Instruments