Wireless Charging Current Monitor
Texas Instruments
RSS
Sample
Przejdź do sklepu »
- Darmowa próbka
- MPN:
- BQ500100
- Producent:
- TEXAS INSTRUMENTS
- Dodany do bazy:
- Ostatnio widziany:
Sugerowane produkty dla bq500100
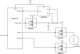
The bq500100 is a voltage output, current-shunt monitor for wireless charging to facilitate foreign object detection (FOD). This device can sense drops across shunts at common-mode voltages from 0 V to 20 V, independent of the supply voltage. The device features a fixed voltage gain of 50 V/V with a maximum gain error of 2% and a offset voltage of 150 µV (maximum).
This device operates from a single 2.7-V to 6-V power supply, drawing a maximum of 100 µA of supply current. The device is specified from –40°C to +105°C and is offered in the SC70 package.
Elecena nie prowadzi sprzedaży elementów elektronicznych, ani w niej nie pośredniczy.
Produkt pochodzi z oferty sklepu Texas Instruments