Sink/Source DDR Termination Regulator
Texas Instruments
RSS
Sample
- Darmowa próbka
- MPN:
- TPS51200-EP
- Producent:
- TEXAS INSTRUMENTS
- Dodany do bazy:
- Ostatnio widziany:
Sugerowane produkty dla of20
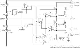
The TPS51200-EP device is a sink and source double data rate (DDR) termination regulator specifically designed for low-input voltage, low-cost, low-noise systems where space is a key consideration.
The TPS51200-EP maintains a fast transient response and only requires a minimum output capacitance of 20 µF. The TPS51200-EP supports a remote sensing function and all power requirements for DDR, DDR2, DDR3, Low-Power DDR3, and DDR4 VTT bus termination.
In addition, the TPS51200-EP provides an open-drain PGOOD signal to monitor the output regulation and an EN signal that can be used to discharge VTT during S3 (suspend to RAM) for DDR applications.
The TPS51200-EP is available in the thermally efficient 10-pin VSON thermal pad package, and is rated both Green and Pb-free. It is specified from –55°C to +125°C.
Elecena nie prowadzi sprzedaży elementów elektronicznych, ani w niej nie pośredniczy.
Produkt pochodzi z oferty sklepu Texas Instruments