elecena.pl

15V, ±5A Rail-to-Rail Synchronous Buck Regulator

Analog Devices

15V, ±5A Rail-to-Rail Synchronous Buck Regulator RSS Sample
  • Darmowa próbka
MPN:
LTC3623
Producent:
ANALOG DEVICES
Dodany do bazy:
Ostatnio widziany:
Zmiana ceny:
-100% (18.01.2025)
Poprzednia cena:
4.72

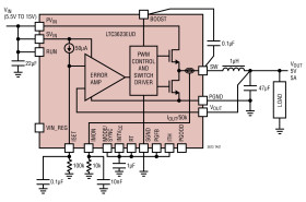
TheLTC3623 is a high efficiency, monolithic synchronous buck regulator in which the output voltage is programmed with a single external resistor. The accurate internally generated 50µA current source on the ISET pin allows the user to program an output voltage from 0V to 0.5V below VIN. The user can also directly drive the ISET pin with an external voltage supply to program the converter’s VOUT. The VOUT voltage is fed directly back to the error amplifier to be regulated to the ISET voltage. The operating supply voltage range for the SVIN pin is from 15V down to 4V, while the PVIN pin’s voltage range is 15V down to 1.5V, making it suitable for dual Li-Ion batteries and for taking power from a 12V or 5V rail.

The operating frequency is programmable from 400KHz to 4MHz with an external RT resistor. Higher switching frequency allows the use of smaller surface mount inductors while lower frequency allows for higher power efficiency. The unique constant-frequency/controlled on-time architecture is ideal for high step-down ratio applications that are operating at high frequency while demanding fast transient response.

Applications

* Tracking Supply or DDR Memory Supply

* ASIC Substrate Biasing

* Point-of-Load (POL) Power Supply

* Portable Instruments, Battery-Powered Equipment

* Thermo Electric Cooler (TEC) Systems

* Single Resistor Programmable VOUT: 0V to VIN – 0.5V

* Silent Switcher® Architecture

* IISET Accuracy: ±1%

* Tight VOUT Regulation Across VOUT Range

* Output Current Monitor Accuracy: ±5%

* Programmable Wire Drop Compensation

* Easy to Parallel for Higher Current and Heat Spreading

* Input Supply Voltage Regulation Loop

* High Efficiency: Up to 96%

* Output Current: ±5A

* Integrated N-MOSFETs (60mΩ Top & 30mΩ Bottom)

* Adjustable Switching Frequency: 400KHz to 4MHz

* VIN Range: 4V to 15V

* Current Mode Operation for Excellent Line and Load Transient Response

* Shutdown Mode Draws Less Than 1µA Supply Current

* Low Profile 24-Lead 3mm × 5mm QFN Package

Elecena nie prowadzi sprzedaży elementów elektronicznych, ani w niej nie pośredniczy.

Produkt pochodzi z oferty sklepu