GaAs MMIC I/Q Receiver Chip, 21 - 25 GHz
Analog Devices
RSS
Sample
- Darmowa próbka
- MPN:
- HMC571-Die
- Producent:
- ANALOG DEVICES
- Dodany do bazy:
- Ostatnio widziany:
Sugerowane produkty dla hmc571
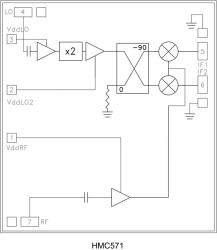
The HMC571 is a compact GaAs MMIC I/Q downconverter chip which provides a small signal conversion gain of 10 dB with a noise figure of 3 dB and 24 dB of image rejection across the frequency band. The device utilizes an LNA followed by an image reject mixer which is driven by an active x2 multiplier. The image reject mixer eliminates the need for a filter following the LNA, and removes thermal noise at the image frequency.
I and Q mixer outputs are provided and an external 90° hybrid is needed to select the required sideband. All data shown below is taken with the chip mounted in a 50 Ohm test fixture and includes the effects of 1 mil diameter × 20 mil length bond wires on each port. This product is a much smaller alternative to hybrid style image reject mixer downconverter assemblies.
APPLICATIONS
* Point-to-Point
* Point-to-Multi-Point Radio
* Military Radar, EW & ELINT
* Satellite Communications
* Conversion Gain: 11 dB
* Image Rejection: 24 dB
* 2 LO to RF Isolation: 40 dB
Elecena nie prowadzi sprzedaży elementów elektronicznych, ani w niej nie pośredniczy.
Produkt pochodzi z oferty sklepu Analog Devices