elecena.pl

8V to 14V Input, 1.2V to 2.05V Output, 10A Power Module with Integrated Input and Output Capacitors

Texas Instruments

8V to 14V Input, 1.2V to 2.05V Output, 10A Power Module with Integrated Input and Output Capacitors RSS Sample
  • Darmowa próbka
MPN:
TPSM84A22
Producent:
TEXAS INSTRUMENTS
Dodany do bazy:
Ostatnio widziany:

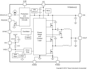
The TPSM84A22 is an easy-to-use integrated power solution that combines the TPS54A20, a 10-A, DC/DC, synchronous, step-down converter with power MOSFETs, shielded inductors, input and output capacitors, and passives into a low profile package. This total power solution requires only one voltage-setting resistor, and eliminates the loop compensation and magnetics part selection from the design process.

The completely integrated power solution allows standard applications to operate with no additional input or output capacitors and only a single external resistor to set the output voltage. High frequency operation, ultra-fast transient response, and accurate voltage regulation allow the TPSM84A22 to meet tight regulation specs.

The 9 x 15 mm PCB footprint is easy to solder onto a printed circuit board and allows a compact, low-profile point-of-load design.

Elecena nie prowadzi sprzedaży elementów elektronicznych, ani w niej nie pośredniczy.

Produkt pochodzi z oferty sklepu