elecena.pl

Automotive, window supervisor for OV & UV monitoring with window watchdog timer & programmable delay

Texas Instruments

Automotive, window supervisor for OV & UV monitoring with window watchdog timer & programmable delay RSS Sample
  • Darmowa próbka
MPN:
TPS3850-Q1
Producent:
TEXAS INSTRUMENTS
Dodany do bazy:
Ostatnio widziany:

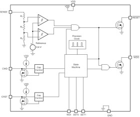
The TPS3850-Q1 combines a precision voltage supervisor with a programmable window watchdog timer. The TPS3850-Q1 window comparator achieves 0.8% accuracy (–40°C to +125°C) for both overvoltage (VIT+(OV)) and undervoltage (VIT–(UV)) thresholds on the SENSE pin. The TPS3850-Q1 also includes accurate hysteresis on both thresholds, making the device ideal for use with tight tolerance systems. The supervisor RESET delay can be set by factory-programmed default delay settings, or programmed by an external capacitor. The factory-programmed RESET delay features a 9.5% accuracy, high-precision delay timing.

The TPS3850-Q1 includes a programmable window watchdog timer for a wide variety of applications. The dedicated watchdog output ( WDO) enables increased resolution to help determine the nature of fault conditions. The window watchdog timeouts can be set by factory-programmed default delay settings, or programmed by an external capacitor. The watchdog can be disabled via logic pins to avoid undesired watchdog timeouts during the development process.

The TPS3850-Q1 is available in a small 3.00-mm × 3.00-mm, 10-pin VSON package. The TPS3850-Q1 features wettable flanks for easy optical inspection.

Elecena nie prowadzi sprzedaży elementów elektronicznych, ani w niej nie pośredniczy.

Produkt pochodzi z oferty sklepu