Automotive 450-mA, off-battery (40-V), high-PSRR, low-IQ, low-dropout voltage regulator with PG
Texas Instruments
RSS
Sample
- Darmowa próbka
- MPN:
- TPS7B67-Q1
- Producent:
- TEXAS INSTRUMENTS
- Dodany do bazy:
- Ostatnio widziany:
Sugerowane produkty dla tps7b6701
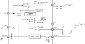
The TPS7B6701-Q1, TPS7B6733-Q1, and TPS7B6750-Q1 devices (TPS7B67xx-Q1) are low-dropout linear regulators designed for up to 40-V VIN operations. With only 15-µA quiescent current at light load that greatly increases the endurance time of the automotive battery, the devices drive loads up to 450 mA.
The TPS7B67xx-Q1 family of devices features an integrated short-circuit and overcurrent protection. Reset delay and power-good signal are implemented on power-up to indicate that the output voltage is stable and is in regulation. An external capacitor programs the delay. The enable function activates and deactivates the device with an I/O port from the MCU.
The device family operates at a temperature range of –40°C to 125°C.
Elecena nie prowadzi sprzedaży elementów elektronicznych, ani w niej nie pośredniczy.
Produkt pochodzi z oferty sklepu Texas Instruments