elecena.pl

Lithium-ion protection for accurate cell-by-cell voltage monitoring

Texas Instruments

Lithium-ion protection for accurate cell-by-cell voltage monitoring RSS Sample
  • Darmowa próbka
MPN:
BQ2947
Producent:
TEXAS INSTRUMENTS
Dodany do bazy:
Ostatnio widziany:

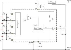
The BQ2947 family is an overvoltage monitor and protector for Li-Ion battery pack systems. Each cell is monitored independently for an overvoltage condition.

In the BQ2947 device, an external delay timer is initiated upon detection of an overvoltage condition on any cell. Upon expiration of the delay timer, the output is triggered into its active state (either high or low, depending on the configuration). The external delay timer feature also includes the ability to detect an open or shorted delay capacitor on the CD pin, which will similarly trigger the output driver in an overvoltage condition.

For quicker production-line testing, the BQ2947 device provides a Customer Test Mode with 67 reduced delay time.

Elecena nie prowadzi sprzedaży elementów elektronicznych, ani w niej nie pośredniczy.

Produkt pochodzi z oferty sklepu