elecena.pl

Automotive 3-channel high-side high-power constant-current Linear LED controller

Texas Instruments

Automotive 3-channel high-side high-power constant-current Linear LED controller RSS Sample
  • Darmowa próbka
MPN:
TPS92830-Q1
Producent:
TEXAS INSTRUMENTS
Dodany do bazy:
Ostatnio widziany:

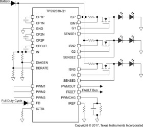
With the trend of better lighting homogeneity, high-current LEDs are often used in automotive front and rear lamps with lighting diffusers and light-guides. Meanwhile, in order to meet strict EMC and reliability requirements, linear LED drivers are popular in automotive applications. However, it is a challenge to deliver high current for linear LED drivers with integrated power transistors. The TPS92830-Q1 device is an advanced automotive-grade high-side constant-current linear LED controller for delivering high current using external N-channel MOSFETs. The device has a full set of features for automotive applications and is compatible with a wide selection of N-channel MOSFETs.

Each channel of the TPS92830-Q1 device sets the channel current independently by the sense-resistor value. An internal precision constant-current regulation loop senses the channel current by the voltage across the sense resistor and controls the gate voltage of the N-channel MOSFET accordingly. The device also integrates a two-stage charge pump for low-dropout operation. The charge-pump voltage is high enough to support a wide selection of N-channel MOSFETs. PWM dimming allows multiple

sources for flexibility—internal PWM generator, external PWM inputs, or power supply dimming. Various diagnostics and protection features specially designed for automotive applications help improve system robustness and ease of use. A one-fails–all-fail fault bus supports TPS92830-Q1 operation together with the TPS92630-Q1, TPS92638-Q1, and TPS9261x-Q1 family to fulfill various fault-handling requirements.

Elecena nie prowadzi sprzedaży elementów elektronicznych, ani w niej nie pośredniczy.

Produkt pochodzi z oferty sklepu