elecena.pl

519 0.08 PLN 25199.00 PLN
  1. Dual 0.7-pF, 5.5-V, ±8-kV ESD protection diode with 5-A surge rating Sample
    Do sklepu »

    Dual 0.7-pF, 5.5-V, ±8-kV ESD protection diode with 5-A surge rating

    The TPD2E009 device provides two ESD protection ...
    • Darmowa próbka
    Sklep:
    Texas Instruments
    Producent:
    TEXAS INSTRUMENTS
    MPN:
    TPD2E009
    Dodany:
  2. Dual Channel, SuperSpeed USB 3.0 Sample
    Do sklepu »

    Dual Channel, SuperSpeed USB 3.0

    PTN36001 is a small, low power SuperSpeed USB 3.0 ...
    • Darmowa próbka
    Sklep:
    NXP
    Producent:
    NXP
    MPN:
    PTN36001HX
    Obudowa:
    SOT1408
    Dodany:
  3. Dual Channel, SuperSpeed USB 3.0 Sample
    Do sklepu »

    Dual Channel, SuperSpeed USB 3.0

    PTN36241G is a very small, low power SuperSpeed ...
    • Darmowa próbka
    Sklep:
    NXP
    Producent:
    NXP
    MPN:
    PTN36241GHX
    Obudowa:
    SOT1408
    Dodany:
  4. Low Shutdown Current SPI/I²C UART with 128-Word FIFOs in WLP Sample
    Do sklepu »

    Low Shutdown Current SPI/I²C UART with 128-Word FIFOs in WLP

    The MAX3108A small form factor universal ...
    • Darmowa próbka
    Sklep:
    Analog Devices
    Producent:
    ANALOG DEVICES
    MPN:
    MAX3108A
    Dodany:
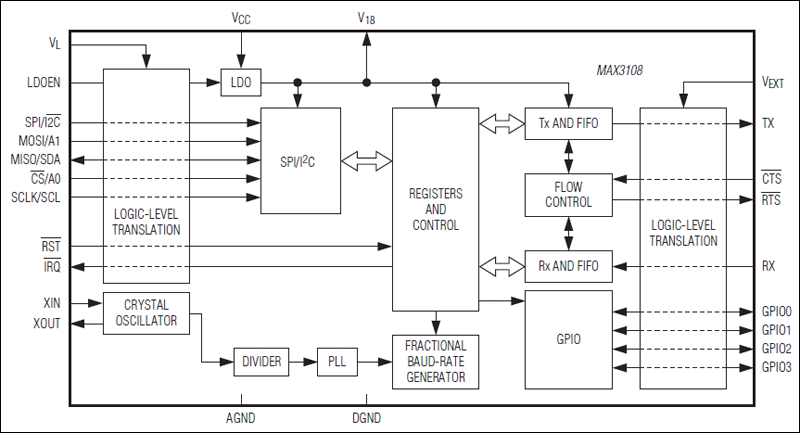
  5. SPI/I²C UART with 128-Word FIFOs in WLP Sample
    Do sklepu »

    SPI/I²C UART with 128-Word FIFOs in WLP

    The MAX3108 small form factor universal ...
    • Darmowa próbka
    Sklep:
    Analog Devices
    Producent:
    ANALOG DEVICES
    MPN:
    MAX3108
    Dodany:
  6. 1.75A Synchronous Step-Down Regulator in 1.6mm × 1mm WLCSP Sample
    Do sklepu »

    1.75A Synchronous Step-Down Regulator in 1.6mm × 1mm WLCSP

    The LTC3306 is a very small, high efficiency, low ...
    • Darmowa próbka
    Sklep:
    Analog Devices
    Producent:
    ANALOG DEVICES
    MPN:
    LTC3306
    Dodany:
    Zmiana ceny:
    -100%
  7. Sample
    Do sklepu »

    ESD protection for high-speed interfaces

    The device is designed to protect high-speed ...
    • Darmowa próbka
    Sklep:
    Nexperia
    Producent:
    Nexperia
    MPN:
    IP4285CZ9-TBB
    Dodany:
  8. TPTO220mik TPTO220mik 0.08
    Do sklepu »

    TPTO220mik TPTO220mik

    wymiary:18x12x0.05mm; z otworem Φ3.1mm; 0.4K/W; ...
    Sklep:
    Micros
    Producent:
    FISCHER
    Dodany:
    Zmiana ceny:
    +60%
  9. OZNACZNIKI NA KABEL max 1mm 0-9 150szt 0.10 x150
    Do sklepu »

    OZNACZNIKI NA KABEL max 1mm 0-9 150szt

    Sklep:
    Monster
    Dodany:
    Zmiana ceny:
    +5%
    Min. zamówienie:
    150 szt.
  10. TPTO3pmic TPTO3pmic 0.16
    Do sklepu »

    TPTO3pmic TPTO3pmic

    wymiary: 22,0x18,0x0,05mm; z otworem Φ3,1mm; 0,4K ...
    Sklep:
    Micros
    Producent:
    RICHONE
    Dodany:
    Zmiana ceny:
    -11%
  11. TPTO126mik TPTO126mik 0.17
    Do sklepu »

    TPTO126mik TPTO126mik

    wymiary: 11x8x0.05mm; z otworem Φ3.1mm; 0.4K/W; 5 ...
    Sklep:
    Micros
    Producent:
    FISCHER
    Dodany:
  12. TPTO218/247mik TPTO218/247mik 0.19
    Do sklepu »

    TPTO218/247mik TPTO218/247mik

    wymiary: 24x21x0.05mm; z otworem Φ4.1mm; 0.4K/W; ...
    Sklep:
    Micros
    Producent:
    CHINA
    Dodany:
    Zmiana ceny:
    -10%
  13. TPTO3Psil-G TPTO3Psil-G 0.24
    Do sklepu »

    TPTO3Psil-G TPTO3Psil-G

    wymiary: 24x21x0,2mm; z otworem Φ3,1mm; 0,45K/W; ...
    Sklep:
    Micros
    Producent:
    CHINA
    Dodany:
    Zmiana ceny:
    -11%
  14. TPSOT93mik TPSOT93mik 0.26
    Do sklepu »

    TPSOT93mik TPSOT93mik

    wymiary: 25x20x0.1mm; z otworem Φ3.1mm; 0.8K/W; ...
    Sklep:
    Micros
    Producent:
    RICHONE
    Dodany:
    Zmiana ceny:
    -38%
  15. 0.48
    Do sklepu »

    Rurka termokurczliwa; rura; LH010; 1mm; 0,5mm; czarny; 2:1; 90*C; rolka/200mb; KLS; RoHS

    Sklep:
    Elektronik
    Dodany:
    Zmiana ceny:
    -4%