elecena.pl

518 0.01 PLN 10399.00 PLN
  1. ±5V, 1Gsps, 8-Bit ADC with On-Chip 2.2GHz Track/Hold Amplifier Sample
    Do sklepu »

    ±5V, 1Gsps, 8-Bit ADC with On-Chip 2.2GHz Track/Hold Amplifier

    The MAX104 PECL-compatible, 1Gsps, 8-bit analog-to ...
    • Darmowa próbka
    Sklep:
    Analog Devices
    Producent:
    ANALOG DEVICES
    MPN:
    MAX104
    Dodany:
  2. ±5V, 600Msps, 8-Bit ADC with On-Chip 2.2GHz Bandwidth Track/Hold Amplifier Sample
    Do sklepu »

    ±5V, 600Msps, 8-Bit ADC with On-Chip 2.2GHz Bandwidth Track/Hold Amplifier

    The MAX106 PECL-compatible, 600Msps, 8-bit analog- ...
    • Darmowa próbka
    Sklep:
    Analog Devices
    Producent:
    ANALOG DEVICES
    MPN:
    MAX106
    Dodany:
  3. ±5V, 1.5Gsps, 8-Bit, Ultra High-Speed, A to D Converter with On-Chip 2.2GHz Track/Hold Amplifier Sample
    Do sklepu »

    ±5V, 1.5Gsps, 8-Bit, Ultra High-Speed, A to D Converter with On-Chip 2.2GHz Track/Hold Amplifier

    The MAX108 PECL-compatible, 1.5Gsps, 8-bit ultra ...
    • Darmowa próbka
    Sklep:
    Analog Devices
    Producent:
    ANALOG DEVICES
    MPN:
    MAX108
    Dodany:
  4. 8-Bit, 2.2Gsps ADC with Track/Hold Amplifier and 1:4 Demultiplexed LVDS Outputs Sample
    Do sklepu »

    8-Bit, 2.2Gsps ADC with Track/Hold Amplifier and 1:4 Demultiplexed LVDS Outputs

    The MAX109, 2.2Gsps, 8-bit, analog-to-digital ...
    • Darmowa próbka
    Sklep:
    Analog Devices
    Producent:
    ANALOG DEVICES
    MPN:
    MAX109
    Dodany:
  5. Ultra-Low On-Resistance and Compact Bidirectional Battery Switches Sample
    Do sklepu »

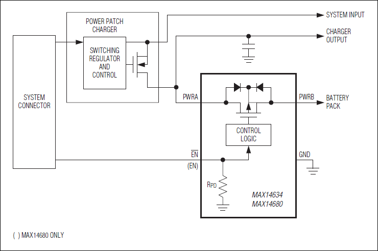
    Ultra-Low On-Resistance and Compact Bidirectional Battery Switches

    The MAX14634/MAX14680 bidirectional battery ...
    • Darmowa próbka
    Sklep:
    Analog Devices
    Producent:
    ANALOG DEVICES
    MPN:
    MAX14634
    Dodany:
  6. Ultra-Low On-Resistance and Compact Bidirectional Battery Switches Sample
    Do sklepu »

    Ultra-Low On-Resistance and Compact Bidirectional Battery Switches

    The MAX14634/MAX14680 bidirectional battery ...
    • Darmowa próbka
    Sklep:
    Analog Devices
    Producent:
    ANALOG DEVICES
    MPN:
    MAX14680
    Dodany:
  7. Octal, SMBus-to-Parallel I/O Expanders Sample
    Do sklepu »

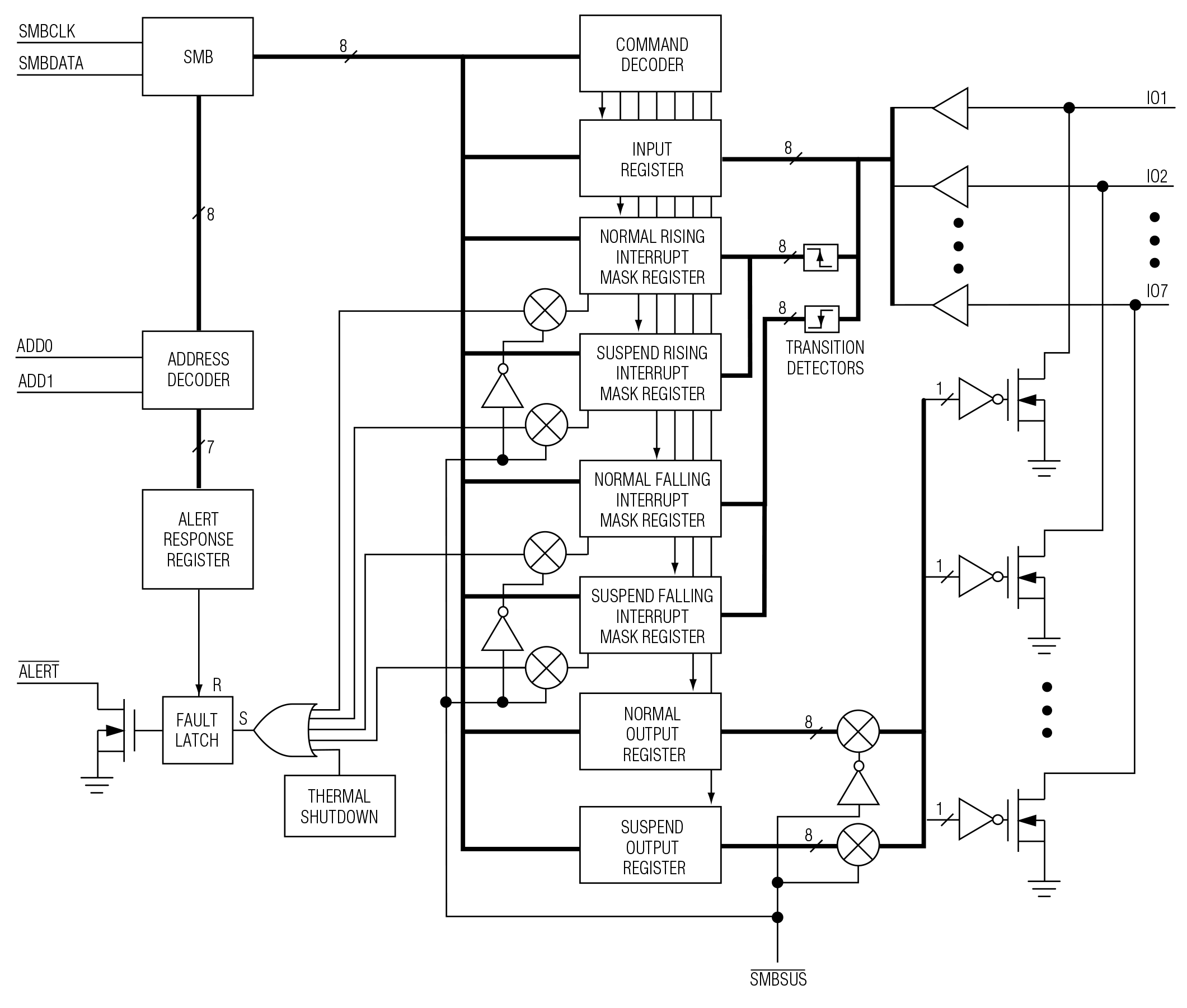
    Octal, SMBus-to-Parallel I/O Expanders

    The MAX1608/MAX1609 provide remote input/output ...
    • Darmowa próbka
    Sklep:
    Analog Devices
    Producent:
    ANALOG DEVICES
    MPN:
    MAX1608
    Dodany:
  8. Octal, SMBus-to-Parallel I/O Expanders Sample
    Do sklepu »

    Octal, SMBus-to-Parallel I/O Expanders

    The MAX1608/MAX1609 provide remote input/output ...
    • Darmowa próbka
    Sklep:
    Analog Devices
    Producent:
    ANALOG DEVICES
    MPN:
    MAX1609
    Dodany:
  9. 5V/3.3V or Adjustable, 100% Duty Cycle, High-Efficiency, Step-Down DC-DC Controllers Sample
    Do sklepu »

    5V/3.3V or Adjustable, 100% Duty Cycle, High-Efficiency, Step-Down DC-DC Controllers

    The MAX1626/MAX1627 step-down DC-DC controllers ...
    • Darmowa próbka
    Sklep:
    Analog Devices
    Producent:
    ANALOG DEVICES
    MPN:
    MAX1627
    Dodany:
    Zmiana ceny:
    -100%
  10. 5V/3.3V or Adjustable, 100% Duty Cycle, High-Efficiency, Step-Down DC-DC Controllers Sample
    Do sklepu »

    5V/3.3V or Adjustable, 100% Duty Cycle, High-Efficiency, Step-Down DC-DC Controllers

    The MAX1626/MAX1627 step-down DC-DC controllers ...
    • Darmowa próbka
    Sklep:
    Analog Devices
    Producent:
    ANALOG DEVICES
    MPN:
    MAX1626
    Dodany:
    Zmiana ceny:
    -100%
  11. 4MHz, Miniature 600mA, Synchronous Step-Down DC-DC Converter with Integrated MOSFETs Sample
    Do sklepu »

    4MHz, Miniature 600mA, Synchronous Step-Down DC-DC Converter with Integrated MOSFETs

    The MAX17620 is a high-frequency, high-efficiency ...
    • Darmowa próbka
    Sklep:
    Analog Devices
    Producent:
    ANALOG DEVICES
    MPN:
    MAX17620
    Dodany:
  12. 3.5V to 36V, 2A, High-Efficiency, Synchronous Step-Down DC-DC Converter Sample
    Do sklepu »

    3.5V to 36V, 2A, High-Efficiency, Synchronous Step-Down DC-DC Converter

    The Himalaya series of voltage regulator ICs, ...
    • Darmowa próbka
    Sklep:
    Analog Devices
    Producent:
    ANALOG DEVICES
    MPN:
    MAX17662
    Dodany:
    Zmiana ceny:
    -100%
  13. CDMA Cellular/PCS System Power Supplies Sample
    Do sklepu »

    CDMA Cellular/PCS System Power Supplies

    The MAX1798/MAX1798A/MAX1799/MAX1799A system ...
    • Darmowa próbka
    Sklep:
    Analog Devices
    Producent:
    ANALOG DEVICES
    MPN:
    MAX1798
    Dodany:
  14. CDMA Cellular/PCS System Power Supplies Sample
    Do sklepu »

    CDMA Cellular/PCS System Power Supplies

    The MAX1798/MAX1798A/MAX1799/MAX1799A system ...
    • Darmowa próbka
    Sklep:
    Analog Devices
    Producent:
    ANALOG DEVICES
    MPN:
    MAX1799
    Dodany:
    Zmiana ceny:
    -100%
  15. Automotive Low Input Voltage IC 4-Channel 150mA Backlight Driver Supporting ASIL B Sample
    Do sklepu »

    Automotive Low Input Voltage IC 4-Channel 150mA Backlight Driver Supporting ASIL B

    The MAX25024 is a 4-channel backlight driver IC ...
    • Darmowa próbka
    Sklep:
    Analog Devices
    Producent:
    ANALOG DEVICES
    MPN:
    MAX25024
    Dodany:
    Zmiana ceny:
    -100%