8- and 4-Channel, ±3 x V Multirange Inputs, Serial 14-Bit ADCs
Analog Devices
RSS
Sample
- Darmowa próbka
- MPN:
- MAX1032
- Producent:
- ANALOG DEVICES
- Dodany do bazy:
- Ostatnio widziany:
- Zmiana ceny:
- -100% (21.01.2025)
- Poprzednia cena:
- 8.51
Sugerowane produkty dla multirange
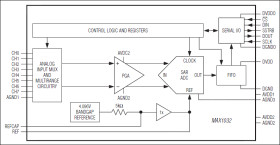
The MAX1032/MAX1033 multirange, low-power, 14-bit, successive-approximation, analog-to-digital converters (ADCs) operate from a single +5V supply and achieve throughput rates up to 115ksps. A separate digital supply allows digital interfacing with 2.7V to 5.25V systems using the SPI/QSPI™-/MICROWIRE®-compatible serial interface. Partial power-down mode reduces the supply current to 1.3mA (typ). Full power-down mode reduces the power-supply current to 1µA (typ).
The MAX1032 provides eight (single-ended) or four (true differential) analog input channels. The MAX1033 provides four (single-ended) or two (true differential) analog input channels. Each analog input channel is independently software programmable for seven single-ended input ranges 0 to (3 × VREF)/2, (-3 × VREF)/2 to 0, 0 to 3 × VREF, -3 × VREF to 0, (±3 × VREF)/4, (±3 × VREF)/2, ±3 × VREF and three differential input ranges (±3 × VREF)/2, ±3 × VREF, ±6 × VREF.
An on-chip +4.096V reference offers a small convenient ADC solution. The MAX1032/MAX1033 also accept an external reference voltage between 3.800V and 4.136V.
The MAX1032 is available in a 24-pin TSSOP package and the MAX1033 is available in a 20-pin TSSOP package. Each device is specified for operation from -40°C to +85°C. Applications
* Avionics * Data Acquisition Systems * Industrial Control Systems * Robotics
* Software-Programmable Input Range for Each Channel
* Single-Ended Input Ranges (VREF = 4.096V)
* (0 to (3 × VREF)/2, (-3 × VREF)/2 to 0, 0 to 3 × VREF, -3 × VREF to 0, (±3 × VREF)/4, (±3 × VREF)/2, ±3 × VREF)
* Differential Input Ranges
* (±3 × VREF)/2, ±3 × VREF, ±6 × VREF
* Eight Single-Ended or Four Differential Analog Inputs (MAX1032)
* Four Single-Ended or Two Differential Analog Inputs (MAX1033)
* ±16.5V Overvoltage Tolerant Inputs
* Internal or External Reference
* 115ksps Maximum Sample Rate
* Single +5V Power Supply
* 20-/24-Pin TSSOP Package
Elecena nie prowadzi sprzedaży elementów elektronicznych, ani w niej nie pośredniczy.
Produkt pochodzi z oferty sklepu Analog Devices