8-Channel, ±V Multirange Inputs, Serial 16-Bit ADC
Analog Devices
RSS
Sample
- Darmowa próbka
- MPN:
- MAX1302
- Producent:
- ANALOG DEVICES
- Dodany do bazy:
- Ostatnio widziany:
- Zmiana ceny:
- -100% (20.01.2025)
- Poprzednia cena:
- 14.18
Sugerowane produkty dla multirange
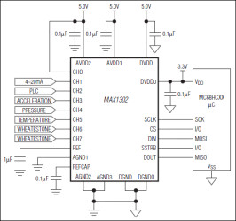
The MAX1302 multirange, low-power, 16-bit, successive-approximation, analog-to-digital converter (ADC) operates from a single +5V supply and achieves throughput rates up to 115ksps. A separate digital supply allows digital interfacing with a 2.7V to 5.25V system using the SPI-/QSPI™-/MICROWIRE®-compatible serial interface. Partial power-down mode reduces the supply current to 1.3mA (typ). Full power-down mode reduces the power-supply current to 1µA (typ).
The MAX1302 provides eight (single-ended) or four (true differential) analog input channels. Each analog input channel is independently software programmable for seven single-ended input ranges (0V to +VREF/2, -VREF/2 to 0V, 0V to +VREF, -VREF to 0V, ±VREF/4, ±VREF/2, and ±VREF), and three differential input ranges (±VREF/2, ±VREF, ±2 x VREF). An on-chip +4.096V reference offers a small convenient ADC solution. The MAX1302 also accepts an external reference voltage between 3.800V and 4.136V.
The MAX1302 is available in a 24-pin TSSOP package and is specified for operation from -40°C to +85°C. Applications
* Avionics * Data-Acquisition Systems * Industrial Control Systems * Robotics
* Software-Programmable Input Range for Each Channel
* Single-Ended Input Ranges
* 0V to +VREF/2, -VREF/2 to 0V, 0V to +VREF, -VREF to 0V, ±VREF/4, ±VREF/2, and ±VREF
* Differential Input Ranges
* ±VREF/2, ±VREF, and ±2 x VREF
* Eight Single-Ended or Four Differential Analog Inputs
* ±6V Overvoltage Tolerant Inputs
* Internal or External Reference
* 115ksps Maximum Sample Rate
* Single +5V Power Supply
* 24-Pin TSSOP Package
Elecena nie prowadzi sprzedaży elementów elektronicznych, ani w niej nie pośredniczy.
Produkt pochodzi z oferty sklepu Analog Devices