USB Current-Limited Switch in Pin-Compatible Package
Analog Devices
RSS
Sample
- Darmowa próbka
- MPN:
- MAX1607
- Producent:
- ANALOG DEVICES
- Dodany do bazy:
- Ostatnio widziany:
- Zmiana ceny:
- -100% (22.01.2025)
- Poprzednia cena:
- 1.08
Sugerowane produkty dla max1607
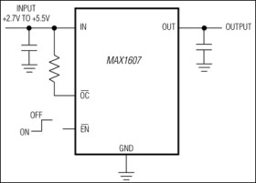
The MAX1607 is a current-limited 60mΩ switch with built-in fault blanking. Its accurate, preset 0.7A to 1.0A current limit makes it ideal for USB applications. Its low quiescent supply current (14µA) and standby current (1µA) conserve battery power in portable applications. The MAX1607 operates with inputs from +2.7V to +5.5V, making it ideal for both 3V and 5V systems.
An overcurrent signal (active-low OC) notifies the microprocessor that the internal current limit has been reached. A 10ms overcurrent-blanking feature allows momentary faults (such as those caused when hot-swapping into a capacitive load) to be ignored, thus preventing false alarms to the host system. This blanking also prevents an active-low OC signal from being issued when the device is powering up.
The MAX1607 has several safety features to ensure that the USB port is protected. Built-in thermal-overload protection limits power dissipation and junction temperature. The device also has accurate internal current-limiting circuitry to protect the input supply against overload.
The MAX1607 is a pin-compatible upgrade to Texas Instruments' TPS2014, TPS2015, and TPS2041 for USB applications. The same die is available in a space-saving 10-pin µMAX® package (MAX1693) and can be used for next-generation designs. The MAX1694 is similar to the MAX1693, but it has a built-in latch that turns off the power switch in case of a long-term short-circuit condition.
The MAX1607 is also offered in a 10-pin TDFN package (not pin compatible with Texas Instruments TPS2014, TPS2015, and TPS2041 for USB applications).
Applications
* Docking Stations * Notebook Computers * USB Hubs * USB Ports
* SO Package is Pin Compatible with TPS2014, TPS2015, and TPS2041
* Accurate Current Limit (0.7A min, 1.0A max)
* Guaranteed 0.75A Short-Circuit Protection
* 10ms Internal Active-Low OC Blanking Timeout
* No Overcurrent (Active-Low OC) Signal During Power-Up
* 125mΩ max High-Side MOSFET
* 500mA Continuous Current
* Short-Circuit and Thermal Protection with Overcurrent Logic Output
* 1ms Start-Up Time
* Undervoltage Lockout
* 14µA Quiescent Supply Current
* 1µA max Standby Supply Current
* +2.7V to +5.5V Supply Range
Elecena nie prowadzi sprzedaży elementów elektronicznych, ani w niej nie pośredniczy.
Produkt pochodzi z oferty sklepu Analog Devices