High-Linearity, 1700MHz to 3000MHz Upconversion/Downconversion Mixer with LO Buffer/Switch
Analog Devices
RSS
Sample
- Darmowa próbka
- MPN:
- MAX2041
- Producent:
- ANALOG DEVICES
- Dodany do bazy:
- Ostatnio widziany:
Sugerowane produkty dla max2041
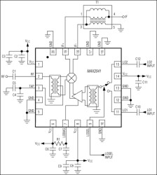
The MAX2041 high-linearity passive upconverter or downconverter mixer is designed to provide 7.4dB NF and a 7.2dB conversion loss for an RF frequency range of 1700MHz to 3000MHz to support UMTS/WCDMA, DCS, PCS, and WiMAX base-station transmitter or receiver applications. The IIP3 is typically +33.5dBm for both downconversion and upconversion operation. With an LO frequency range of 1900MHz to 3000MHz, this particular mixer is ideal for high-side LO injection architectures. (For a pin-compatible mixer meant for low-side LO injection, refer to the MAX2039.)
In addition to offering excellent linearity and noise performance, the MAX2041 also yields a high level of component integration. This device includes a double-balanced passive mixer core, a dual-input LO selectable switch, and an LO buffer. On-chip baluns are also integrated to allow for a single-ended RF input for downconversion (or RF output for upconversion), and single-ended LO inputs. The MAX2041 requires a nominal LO drive of 0dBm, and supply current is guaranteed to be below 145mA.
The MAX2041 is pin compatible with the MAX2031 815MHz to 995MHz mixer, making this family of passive upconverters and downconverters ideal for applications where a common PC board layout is used for both frequency bands.
The MAX2041 is available in a compact 20-pin thin QFN package (5mm x 5mm) with an exposed paddle. Electrical performance is guaranteed over the extended -40°C to +85°C temperature range.
Applications
* cdmaOne™ and cdma2000® Base Stations * DCS 1800/PCS 1900 EDGE Base Stations * Digital and Spread-Spectrum Communication Systems * Fixed Broadband Wireless Access * Microwave Links * Military Systems * PHS/PAS Base Stations * Predistortion Receivers * Private Mobile Radio * UMTS/WCDMA Base Stations * WiMAX™ Base Stations and Customer Premise Equipment * Wireless Local Loop
Elecena nie prowadzi sprzedaży elementów elektronicznych, ani w niej nie pośredniczy.
Produkt pochodzi z oferty sklepu Analog Devices