80mW, DirectDrive Stereo Headphone Driver with Shutdown
Analog Devices
RSS
Sample
- Darmowa próbka
- MPN:
- MAX4410
- Producent:
- ANALOG DEVICES
- Dodany do bazy:
- Ostatnio widziany:
Sugerowane produkty dla max4410
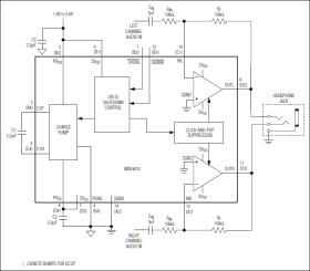
The MAX4410 stereo headphone driver is designed for portable equipment where board space is at a premium. The MAX4410 uses a unique DirectDrive architecture to produce a ground-referenced output from a single supply, eliminating the need for large DC-blocking capacitors, saving cost, board space, and component height.
The MAX4410 delivers up to 80mW per channel into a 16Ω load and has low 0.003% THD+N. A high power-supply rejection ratio (90dB at 1kHz) allows this device to operate from noisy digital supplies without an additional linear regulator. The MAX4410 includes ±8kV ESD protection on the headphone outputs. Comprehensive click-and-pop circuitry suppresses audible clicks and pops on startup and shutdown. Independent left/right, low-power shutdown controls make it possible to optimize power savings in mixed mode, mono/stereo applications.
The MAX4410 operates from a single 1.8V to 3.6V supply, consumes only 7mA of supply current, has short-circuit and thermal overload protection, and is specified over the extended -40°C to +85°C temperature range. The MAX4410 is available in a tiny (2mm x 2mm x 0.6mm), 16-bump chip-scale package (UCSP™) and a 14-pin TSSOP package.
Applications
* Cell Phones * MP3 Players * Notebook Computers * PDAs * Portable Audio Equipment * Web Pads
* No Bulky DC-Blocking Capacitors Required
* Ground-Referenced Outputs Eliminate DC-Bias Voltages on Headphone Ground Pin
* No Degradation of Low-Frequency Response Due to Output Capacitors
* 80mW Per Channel into 16Ω
* Low 0.003% THD + N
* High PSRR (90dB at 1kHz)
* Integrated Click-and-Pop Suppression
* 1.8V to 3.6V Single-Supply Operation
* Low Quiescent Current
* Independent Left/Right, Low-Power Shutdown Controls
* Short-Circuit and Thermal Overload Protection
* ±8kV ESD-Protected Amplifier Outputs
* Available in Space-Saving Packages
* 16-Bump UCSP (2mm x 2mm x 0.6mm)
* 14-Pin TSSOP
Elecena nie prowadzi sprzedaży elementów elektronicznych, ani w niej nie pośredniczy.
Produkt pochodzi z oferty sklepu Analog Devices