Loss-of-Sync Alarm
Analog Devices
RSS
Sample
- Darmowa próbka
- MPN:
- MAX7461
- Producent:
- ANALOG DEVICES
- Dodany do bazy:
- Ostatnio widziany:
Sugerowane produkty dla max7461
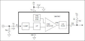
The MAX7461 single-channel loss-of-sync alarm (active-low LOS) provides composite video sync detection in NTSC, PAL, and SECAM standard-definition television (SDTV) systems. The MAX7461's advanced detection circuitry delivers robust performance by preventing false loss-of-sync alarms due to noise. The device accepts an AC-coupled composite (CVBS), luma (Y), or any other video signal with sync and outputs a logic-level signal. The open-drain active-low LOS output is low when no sync is detected and high impedance when sync is detected. The device operates from a single +5V supply.
The MAX7461 is available in a 5-pin SOT23 package and is specified for operation over the -40°C to +85°C temperature range. Applications
* Consumer Electronics * Security Systems
* Accepts CVBS, Y, or Any Other Video with Sync
* Loss-of-Sync Alarm Output
* Robust Performance in Noisy Environments
* Wire-OR Alarm Output
* NTSC, PAL, and SECAM
* Small 5-Pin SOT23 Package
Elecena nie prowadzi sprzedaży elementów elektronicznych, ani w niej nie pośredniczy.
Produkt pochodzi z oferty sklepu Analog Devices