500mA, low-noise ultra-low-IQ high-PSRR low-dropout (LDO) voltage regulator
Texas Instruments
RSS
Sample
- Darmowa próbka
- MPN:
- TPS7A21
- Producent:
- TEXAS INSTRUMENTS
- Dodany do bazy:
- Ostatnio widziany:
Sugerowane produkty dla tps7a21
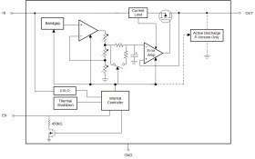
The TPS7A21 is an ultra-small, low-dropout (LDO) linear voltage regulator that can source 500 mA of output current. The device provides low noise, high PSRR, and excellent load and line transient performance to meet the requirements of RF and other sensitive analog circuits. Innovative design techniques result in low-noise performance without the addition of an external noise bypass capacitor. With the device low quiescent current, the TPS7A21 is a good choice for battery-powered systems. The 2.0-V to 6.0-V input voltage range and 0.8-V to 5.5-V output voltage range support a variety of system requirements. The internal precision reference circuit enables excellent accuracy; the maximum output voltage tolerance is 1.5% over load, line, and temperature variations.
An internal soft-start circuit helps control the inrush current, thus minimizing the input voltage drop during start up. The LDO is stable with small ceramic capacitors, allowing for a small overall solution size.
A smart enable input circuit with an internally controlled pulldown resistor keeps the LDO disabled even when the EN pin is unconnected and helps eliminate external components that are otherwise required to pull down the EN input.
Elecena nie prowadzi sprzedaży elementów elektronicznych, ani w niej nie pośredniczy.
Produkt pochodzi z oferty sklepu Texas Instruments