2.4-V to 5.5-V input, 3-A, step-down converter in 1.2-mm x 0.8-mm WCS package with forced-PWM
Texas Instruments
RSS
Sample
- Darmowa próbka
- MPN:
- TPS62088A
- Producent:
- TEXAS INSTRUMENTS
- Dodany do bazy:
- Ostatnio widziany:
Sugerowane produkty dla wcs
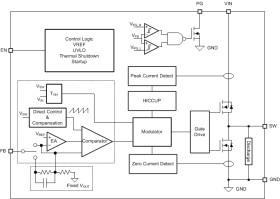
The TPS6208xx device family is a high-frequency, synchronous step-down converter designed for small design size and high efficiency. With an input voltage range of 2.4V to 5.5V, common battery technologies are supported. At medium to heavy loads, the converter operates in PWM mode and automatically enters power save mode operation at light load to maintain high efficiency over the entire load current range. The forced PWM version of the device maintains a CCM operation across any load. The 4MHz switching frequency allows the device to use small external components. Together with DCS-control architecture, excellent load transient performance, and output voltage regulation accuracy are achieved. Other features like overcurrent protection, thermal shutdown protection, active output discharge, and power good are built in. The device is available in a 6-pin WCSP package.
Elecena nie prowadzi sprzedaży elementów elektronicznych, ani w niej nie pośredniczy.
Produkt pochodzi z oferty sklepu Texas Instruments