4-V to 16-V input, 6-A synchronous buck converter, 900-mV reference voltage, latch-off current limit
Texas Instruments
RSS
Sample
- Darmowa próbka
- MPN:
- TPS54J060
- Producent:
- TEXAS INSTRUMENTS
- Dodany do bazy:
- Ostatnio widziany:
Sugerowane produkty dla tps54j060
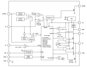
The TPS54J060 device is a high-efficiency, small-sized, synchronous buck converter with an adaptive on-time D-CAP3 control mode. The device offers ease-of-use and low external-component count for space-conscious power systems.
This device features high-performance integrated MOSFETs, accurate ±1% 900mV reference with an junction temperature range between –40°C and +125°C. Competitive features include very-low external-component count, fast load-transient response, accurate load regulation and line regulation, auto-skip or FCCM mode operation, adjustable soft-start control, and external compensation is not needed to support all ceramic capacitor designs.
TPS54J060 is available in a 14-pin QFN package.
Elecena nie prowadzi sprzedaży elementów elektronicznych, ani w niej nie pośredniczy.
Produkt pochodzi z oferty sklepu Texas Instruments