elecena.pl

5.5-V 10-A 4-mΩ on-resistance load switch with power good

Texas Instruments

5.5-V 10-A 4-mΩ on-resistance load switch with power good RSS Sample
  • Darmowa próbka
MPN:
TPS22997
Producent:
TEXAS INSTRUMENTS
Dodany do bazy:
Ostatnio widziany:

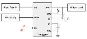
The TPS22997 is a single-channel load switch that provides a configurable rise time to minimize inrush current. The device contains an N-channel MOSFET that can operate over an input voltage range of 0.1 V to 5.5 V and can support a maximum continuous current of 10 A.

The switch is controlled by an enable pin (ON), which is capable of interfacing directly with low voltage GPIO signals (VIH = 0.8 V). The TPS22997 device has an optional QOD pin for quick output discharge when switch is turned off, and the fall time (tFALL) of the output can be adjusted through an external resistor. There is a Power Good (PG) signal on the device that indicates when the main MOSFET is fully turned on, which can be used to enable a downstream load. Integrated thermal shutdown ensures protection in high temperature environments.

The TPS22997 is available in a 1.5 × 2.0 mm, 0.5 mm pitch, 10-pin WQFN package (RYZ) and is characterized for operation over the free-air temperature range of –40°C to +125°C.

Elecena nie prowadzi sprzedaży elementów elektronicznych, ani w niej nie pośredniczy.

Produkt pochodzi z oferty sklepu