Automotive 3-V to 65-V surge stopper with circuit breaker and overvoltage protection
Texas Instruments
RSS
Sample
- Darmowa próbka
- MPN:
- LM74930-Q1
- Producent:
- TEXAS INSTRUMENTS
- Dodany do bazy:
- Ostatnio widziany:
Sugerowane produkty dla lm74930
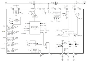
The LM74930-Q1 ideal diode controller drives and controls external back to back N-Channel MOSFETs to emulate an ideal diode rectifier and power path ON and OFF control with over current and overvoltage protection. The wide input supply of 4 V to 65 V allows protection and control of 12-V and 24-V automotive battery powered ECUs. The device can withstand and protect the loads from negative supply voltages down to –65 V. An integrated high side gate control (HGATE) drives the first MOSFET in the power path. The device allows load disconnect (ON and OFF control) in case of overcurrent, overvoltage and undervoltage event using HGATE control while ideal diode controller (DGATE) drives a second MOSFET to replace a Schottky diode for input reverse polarity protection and output voltage holdup by blocking the reverse current from output to input. The device has integrated current sense amplifier which provides with an adjustable overcurrent and short circuit protection with circuit breaker functionality. The device features an adjustable overvoltage and undervoltage protection feature to protect against supply transients. LM74930-Q1 features MODE pin which can be used to selectively enable or disable reverse current blocking functionality.
Elecena nie prowadzi sprzedaży elementów elektronicznych, ani w niej nie pośredniczy.
Produkt pochodzi z oferty sklepu Texas Instruments