Charger front end protection IC with 30V max Vin and 6.8V OVP
Texas Instruments
RSS
Sample
- Darmowa próbka
- MPN:
- BQ24316
- Producent:
- TEXAS INSTRUMENTS
- Dodany do bazy:
- Ostatnio widziany:
Sugerowane produkty dla bq24316
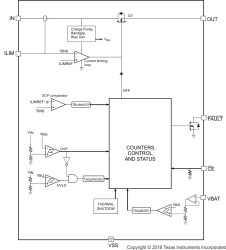
The bq24314 and bq24316 devices are highly integrated circuits designed to provide protection to Li-ion batteries from failures of the charging circuit. The IC continuously monitors the input voltage, the input current, and the battery voltage. In case of an input overvoltage condition, the IC immediately removes power from the charging circuit by turning off an internal switch. In the case of an overcurrent condition, it limits the system current at the threshold value, and if the overcurrent persists, switches the pass element OFF after a blanking period. Additionally, the IC also monitors its own die temperature and switches off if it becomes too hot. The input overcurrent threshold is user-programmable.
The IC can be controlled by a processor and also provides status information about fault conditions to the host.
Elecena nie prowadzi sprzedaży elementów elektronicznych, ani w niej nie pośredniczy.
Produkt pochodzi z oferty sklepu Texas Instruments