elecena.pl

High-efficiency 1.5-V to 15-V, 30-A synchronous SWIFT™ buck converter with eco-mode

Texas Instruments

High-efficiency 1.5-V to 15-V, 30-A synchronous SWIFT™ buck converter with eco-mode RSS Sample
  • Darmowa próbka
MPN:
TPS53355
Producent:
TEXAS INSTRUMENTS
Dodany do bazy:
Ostatnio widziany:

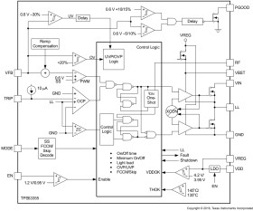
The TPS53355 is a D-CAP™ mode, 30-A synchronous switcher with integrated MOSFETs. It is designed for ease of use, low external component count, and space-conscious power systems.

This device features 5-mΩ/2-mΩ integrated MOSFETs, accurate 1% 0.6-V reference, and integrated boost switch. A sample of competitive features include: 1.5-V to 15-V wide conversion input voltage range, very low external component count, D-CAP™ mode control for super fast transient, auto-skip mode operation, internal soft-start control, selectable frequency, and no need for compensation.

The conversion input voltage ranges from 1.5 V to 15 V, the supply voltage range is from 4.5 V to 25 V, and the output voltage range is from 0.6 V to 5.5 V.

The device is available in 6-mm × 5-mm, 22-pin QFN package.

The LMZ31530 integrates the TPS53355, an inductor, and other passive components into a small, easy-to-use module.

Elecena nie prowadzi sprzedaży elementów elektronicznych, ani w niej nie pośredniczy.

Produkt pochodzi z oferty sklepu