Dual mode 5-W (WPC v1.2 and PMA) single Chip Wireless power Receiver
Texas Instruments
RSS
Sample
- Darmowa próbka
- MPN:
- BQ51222
- Producent:
- TEXAS INSTRUMENTS
- Dodany do bazy:
- Ostatnio widziany:
Sugerowane produkty dla bq51222
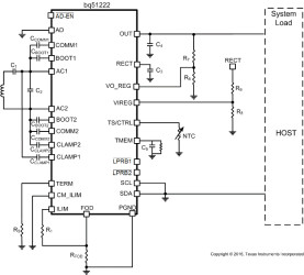
The bq51222 device is a fully contained wireless power receiver capable of operating in both the Wireless Power Consortium (WPC) Qi and Power Matters Alliance (PMA) protocols which allows a wireless power system to work with both inductive charging standards. The bq51222 device provides a single device power conversion (rectification and regulation) as well as the digital control and communication for both standards. It also has autonomous detection of protocol and requires no additional active devices. The bq51222 device complies with the WPC v1.2 and PMA communication protocol. Together with the WPC or a PMA primary-side controller, the bq51222 device enables a complete wireless power transfer system for a wireless power supply solution. The receiver allows for synchronous rectification, regulation and control and communication to all exist in a market-leading form factor, efficiency, and solution size.
Elecena nie prowadzi sprzedaży elementów elektronicznych, ani w niej nie pośredniczy.
Produkt pochodzi z oferty sklepu Texas Instruments