2.9-V to 20-V, 30mΩ, 0.8-6.5A eFuse
Texas Instruments
RSS
Sample
- Darmowa próbka
- MPN:
- TPS25910
- Producent:
- TEXAS INSTRUMENTS
- Dodany do bazy:
- Ostatnio widziany:
Sugerowane produkty dla tps25910
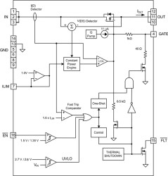
The TPS25910 device provides highly integrated hot-swap power management and superior protection in applications up to 20 V. The maximum UV turn-on threshold of 2.9 V makes the TPS25910 device well suited to standard bus voltages as low as 3.3 V. This device is intended for systems where a voltage bus must be protected from undesired permanent and transient overload.
At start-up or when hot plugging into the system bus, the TPS25910 device limits the inrush current by controlling the ramp rate of the output voltage, VOUT. The slew rate of VOUT can be adjusted with a capacitor between the GATE pin and the GND pin.
Built in SOA protection ensures that the internal MOSFET operates inside a safe operating area (SOA) under the harshest operating conditions. In addition, the current-limit threshold, which is independent of the power limit, can be adjusted with a resistor between the ILIM pin and the GND pin.
The TPS25910 device provides a fault indicator output when in thermal fault.
The TPS25910 device is available in a 16-pin QFN package.
Elecena nie prowadzi sprzedaży elementów elektronicznych, ani w niej nie pośredniczy.
Produkt pochodzi z oferty sklepu Texas Instruments