elecena.pl

750 0.00 PLN 0.00 PLN
  1. PolyPhase Step-Down Slave Controller for Digital Power System Management Sample
    Do sklepu »

    PolyPhase Step-Down Slave Controller for Digital Power System Management

    ... Gate Drivers and MOSFETs* Cascade with Multiple ...
    • Darmowa próbka
    Sklep:
    Analog Devices
    Producent:
    ANALOG DEVICES
    MPN:
    LTC3870-1
    Dodany:
    Zmiana ceny:
    -100%
  2. Automotive 1-A, 100-V half bridge gate driver with 8-V UVLO and high noise immunity Sample
    Do sklepu »

    Automotive 1-A, 100-V half bridge gate driver with 8-V UVLO and high noise immunity

    ... low-side N-Channel MOSFETs in a synchronous buck ...
    • Darmowa próbka
    Sklep:
    Texas Instruments
    Producent:
    TEXAS INSTRUMENTS
    MPN:
    LM5109B-Q1
    Dodany:
  3. 20 V 35 A SON 3.5 x 4.5 mm synchronous buck NexFET™ power stage Sample
    Do sklepu »

    20 V 35 A SON 3.5 x 4.5 mm synchronous buck NexFET™ power stage

    ... driver IC and power MOSFETs to complete the power ...
    • Darmowa próbka
    Sklep:
    Texas Instruments
    Producent:
    TEXAS INSTRUMENTS
    MPN:
    CSD95377Q4M
    Dodany:
  4. Sample
    Do sklepu »

    Brushless DC Motor Gate Driver, 3-Phase, 5-60V, 1A, QFN 56

    ... driving two N-channel MOSFETs. * Supports 1 A to ...
    • Darmowa próbka
    Sklep:
    NXP
    Producent:
    NXP
    MPN:
    MC34GD3000EP
    Obudowa:
    SOT684
    Dodany:
  5. Dual Ideal Diode-OR and Single Hot Swap Controller with Current Monitor Sample
    Do sklepu »

    Dual Ideal Diode-OR and Single Hot Swap Controller with Current Monitor

    ... external N-channel MOSFETs. MOSFETs acting as ...
    • Darmowa próbka
    Sklep:
    Analog Devices
    Producent:
    ANALOG DEVICES
    MPN:
    LTC4236
    Dodany:
    Zmiana ceny:
    -100%
  6. 1.5-V to 20-V, 15-A synchronous SWIFT™ buck converter with PMBus Sample
    Do sklepu »

    1.5-V to 20-V, 15-A synchronous SWIFT™ buck converter with PMBus

    ... high-performance integrated MOSFETs, accurate 0.6 ...
    • Darmowa próbka
    Sklep:
    Texas Instruments
    Producent:
    TEXAS INSTRUMENTS
    MPN:
    TPS549A20
    Dodany:
  7. 1.5-V to 20-V, 15-A synchronous SWIFT™ buck converter Sample
    Do sklepu »

    1.5-V to 20-V, 15-A synchronous SWIFT™ buck converter

    ... high-performance integrated MOSFETs, accurate 0.6 ...
    • Darmowa próbka
    Sklep:
    Texas Instruments
    Producent:
    TEXAS INSTRUMENTS
    MPN:
    TPS548A20
    Dodany:
  8. Sample
    Do sklepu »

    120V 4.5A half-bridge gate driver with 8V UVLO and negative voltage handling

    ... large power MOSFETs with minimized switching ...
    • Darmowa próbka
    Sklep:
    Texas Instruments
    Producent:
    TEXAS INSTRUMENTS
    MPN:
    UCC27211A-Q1
    Dodany:
  9. 60V, 4A Synchronous Step-Down Regulator with Rail-to-Rail Programmable Output Sample
    Do sklepu »

    60V, 4A Synchronous Step-Down Regulator with Rail-to-Rail Programmable Output

    ... Ω Bottom N-Channel MOSFETs* 95% Efficiency with ...
    • Darmowa próbka
    Sklep:
    Analog Devices
    Producent:
    ANALOG DEVICES
    MPN:
    LTC3649
    Dodany:
    Zmiana ceny:
    -100%
  10. 30-V, N channel NexFET™ power MOSFET, dual SON 2 mm x 2, 42 mOhm, gate ESD protection Sample
    Do sklepu »

    30-V, N channel NexFET™ power MOSFET, dual SON 2 mm x 2, 42 mOhm, gate ESD protection

    ... device with dual independent MOSFETs in a SON 2 ...
    • Darmowa próbka
    Sklep:
    Texas Instruments
    Producent:
    TEXAS INSTRUMENTS
    MPN:
    CSD87502Q2
    Dodany:
  11. Quad Output, Multiphase Step-Down Voltage Mode DC/DC Controller with Accurate Current Sharing Sample
    Do sklepu »

    Quad Output, Multiphase Step-Down Voltage Mode DC/DC Controller with Accurate Current Sharing

    ... Gate Drivers and MOSFETs * Voltage Mode Control ...
    • Darmowa próbka
    Sklep:
    Analog Devices
    Producent:
    ANALOG DEVICES
    MPN:
    LTC7851
    Dodany:
    Zmiana ceny:
    -100%
  12. 60V, 4A Synchronous Step-Down Regulator for Inverting Outputs Sample
    Do sklepu »

    60V, 4A Synchronous Step-Down Regulator for Inverting Outputs

    ... 50mΩ Bottom N-Channel MOSFETs* Regulated IQ: 440 ...
    • Darmowa próbka
    Sklep:
    Analog Devices
    Producent:
    ANALOG DEVICES
    MPN:
    LTC7149
    Dodany:
    Zmiana ceny:
    -100%
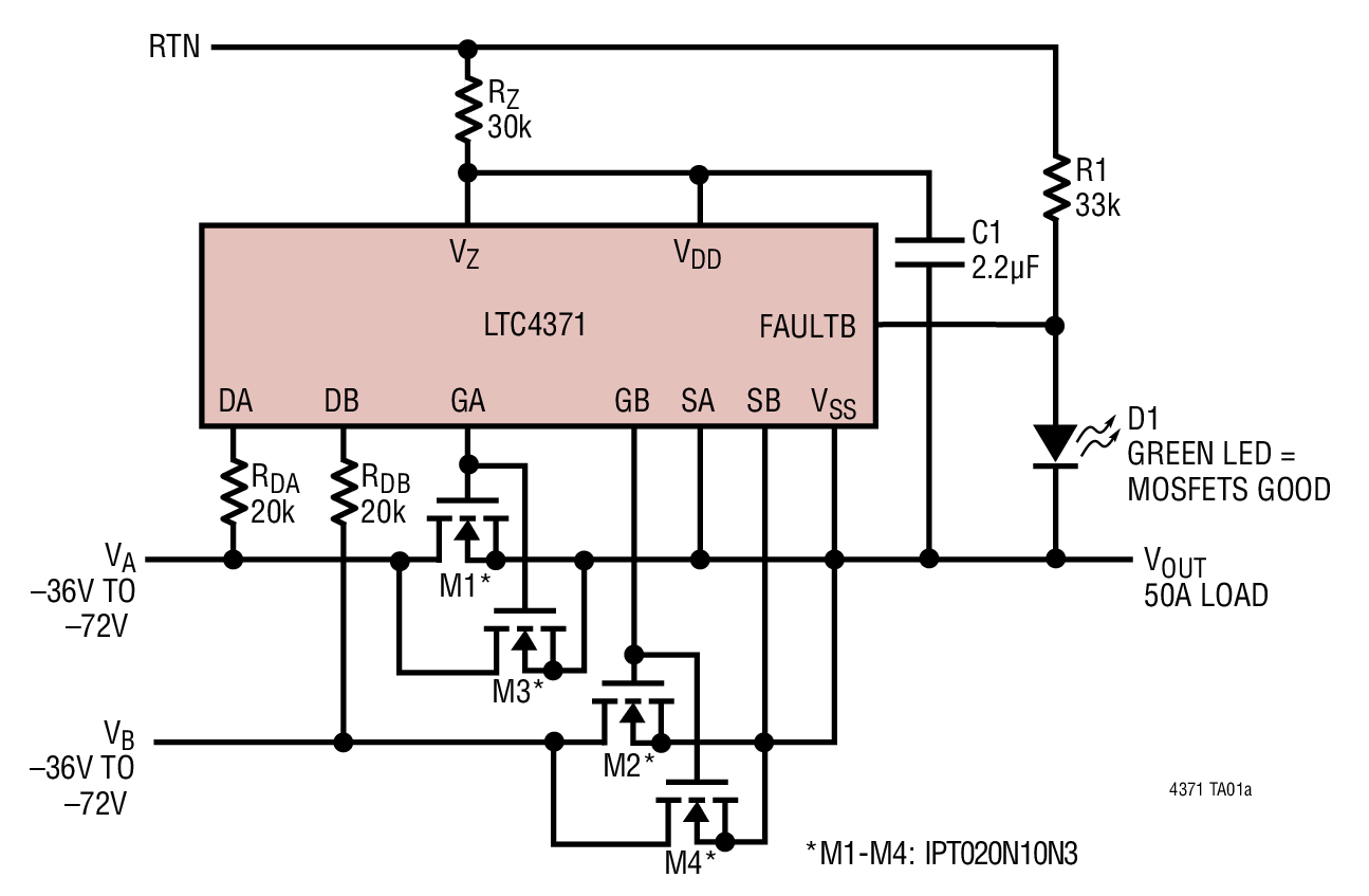
  13. Dual Negative Voltage Ideal Diode-OR Controller and Monitor Sample
    Do sklepu »

    Dual Negative Voltage Ideal Diode-OR Controller and Monitor

    ... external N-channel MOSFETs as a low dissipation ...
    • Darmowa próbka
    Sklep:
    Analog Devices
    Producent:
    ANALOG DEVICES
    MPN:
    LTC4371
    Dodany:
    Zmiana ceny:
    -100%
  14. 20 V 60 A SON 5 x 6 mm DualCool synchronous buck NexFET™ power stage Sample
    Do sklepu »

    20 V 60 A SON 5 x 6 mm DualCool synchronous buck NexFET™ power stage

    ... driver IC and Power MOSFETs to complete the power ...
    • Darmowa próbka
    Sklep:
    Texas Instruments
    Producent:
    TEXAS INSTRUMENTS
    MPN:
    CSD95472Q5MC
    Dodany:
  15. 315-W stereo, 600-W mono, 18- to 53.5-V supply, analog input Class-D audio amplifier Sample
    Do sklepu »

    315-W stereo, 600-W mono, 18- to 53.5-V supply, analog input Class-D audio amplifier

    ... the use of 85 mΩ MOSFETs and an optimized gate ...
    • Darmowa próbka
    Sklep:
    Texas Instruments
    Producent:
    TEXAS INSTRUMENTS
    MPN:
    TPA3255
    Dodany: