elecena.pl

158 0.05 PLN 263.57 PLN
  1. Sample
    Do sklepu »

    MIC280

    ... commodity transistor, e.g., 2N3906, or an embedded ...
    • Zgodny z RoHS
    • Darmowa próbka
    Sklep:
    Microchip
    Producent:
    MICROCHIP
    MPN:
    MIC280-5YM6-TR
    Obudowa:
    SOT23-6
    Dodany:
  2. Fan Controller and Remote Temperature Sensor with SMBus Serial Interface Sample
    Do sklepu »

    Fan Controller and Remote Temperature Sensor with SMBus Serial Interface

    ... low-cost, easily mounted 2N3906 PNP type-replacing ...
    • Darmowa próbka
    Sklep:
    Analog Devices
    Producent:
    ANALOG DEVICES
    MPN:
    MAX1669
    Dodany:
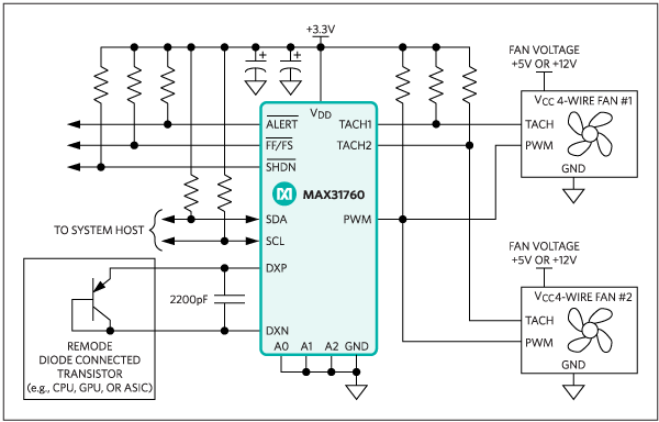
  3. Precision Fan-Speed Controller with Nonvolatile Lookup Table Sample
    Do sklepu »

    Precision Fan-Speed Controller with Nonvolatile Lookup Table

    ... transistor, such as a 2N3906, or a thermal diode ...
    • Darmowa próbka
    Sklep:
    Analog Devices
    Producent:
    ANALOG DEVICES
    MPN:
    MAX31760
    Dodany:
    Zmiana ceny:
    -100%
  4. 1°C Accurate Remote/Local Temperature Sensor with SMBus Serial Interface Sample
    Do sklepu »

    1°C Accurate Remote/Local Temperature Sensor with SMBus Serial Interface

    ... 2N3904 NPN type or 2N3906 PNP type—that replaces ...
    • Darmowa próbka
    Sklep:
    Analog Devices
    Producent:
    ANALOG DEVICES
    MPN:
    MAX6654
    Dodany:
    Zmiana ceny:
    -100%
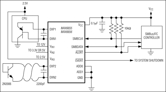
  5. Dual Remote/Local Temperature Sensors and Four-Channel Voltage Monitors Sample
    Do sklepu »

    Dual Remote/Local Temperature Sensors and Four-Channel Voltage Monitors

    ... a low-cost, easily mounted 2N3906 PNP type—that ...
    • Darmowa próbka
    Sklep:
    Analog Devices
    Producent:
    ANALOG DEVICES
    MPN:
    MAX6655
    Dodany:
    Zmiana ceny:
    -100%
  6. Dual Remote/Local Temperature Sensors and Four-Channel Voltage Monitors Sample
    Do sklepu »

    Dual Remote/Local Temperature Sensors and Four-Channel Voltage Monitors

    ... a low-cost, easily mounted 2N3906 PNP type—that ...
    • Darmowa próbka
    Sklep:
    Analog Devices
    Producent:
    ANALOG DEVICES
    MPN:
    MAX6656
    Dodany:
    Zmiana ceny:
    -100%
  7. ±1°C, SMBus-Compatible Remote/Local Temperature Sensors with Overtemperature Alarms Sample
    Do sklepu »

    ±1°C, SMBus-Compatible Remote/Local Temperature Sensors with Overtemperature Alarms

    ... NPN type 2N3904 or 2N3906 PNP type. The remote ...
    • Darmowa próbka
    Sklep:
    Analog Devices
    Producent:
    ANALOG DEVICES
    MPN:
    MAX6657
    Dodany:
    Zmiana ceny:
    -100%
  8. ±1°C, SMBus-Compatible Remote/Local Temperature Sensors with Overtemperature Alarms Sample
    Do sklepu »

    ±1°C, SMBus-Compatible Remote/Local Temperature Sensors with Overtemperature Alarms

    ... NPN type 2N3904 or 2N3906 PNP type. The remote ...
    • Darmowa próbka
    Sklep:
    Analog Devices
    Producent:
    ANALOG DEVICES
    MPN:
    MAX6658
    Dodany:
    Zmiana ceny:
    -100%
  9. ±1°C, SMBus-Compatible Remote/Local Temperature Sensors with Overtemperature Alarms Sample
    Do sklepu »

    ±1°C, SMBus-Compatible Remote/Local Temperature Sensors with Overtemperature Alarms

    ... NPN type 2N3904 or 2N3906 PNP type. The remote ...
    • Darmowa próbka
    Sklep:
    Analog Devices
    Producent:
    ANALOG DEVICES
    MPN:
    MAX6659
    Dodany:
    Zmiana ceny:
    -100%
  10. Remote Temperature-Controlled Fan-Speed Regulator with SPI-Compatible Interface Sample
    Do sklepu »

    Remote Temperature-Controlled Fan-Speed Regulator with SPI-Compatible Interface

    ... 2N3904 NPN type or 2N3906 PNP type. The device ...
    • Darmowa próbka
    Sklep:
    Analog Devices
    Producent:
    ANALOG DEVICES
    MPN:
    MAX6661
    Dodany:
  11. Remote-Junction Temperature-Controlled Fan-Speed Regulator with SMBus Interface Sample
    Do sklepu »

    Remote-Junction Temperature-Controlled Fan-Speed Regulator with SMBus Interface

    ... 2N3904 NPN type or 2N3906 PNP type. The device ...
    • Darmowa próbka
    Sklep:
    Analog Devices
    Producent:
    ANALOG DEVICES
    MPN:
    MAX6660
    Dodany:
    Zmiana ceny:
    -100%
  12. ±1°C Fail-Safe Remote/Local Temperature Sensors with SMBus Interface Sample
    Do sklepu »

    ±1°C Fail-Safe Remote/Local Temperature Sensors with SMBus Interface

    ... 2N3904 or PNP type 2N3906. The remote junction can ...
    • Darmowa próbka
    Sklep:
    Analog Devices
    Producent:
    ANALOG DEVICES
    MPN:
    MAX6680
    Dodany:
    Zmiana ceny:
    -100%
  13. ±1°C Fail-Safe Remote/Local Temperature Sensors with SMBus Interface Sample
    Do sklepu »

    ±1°C Fail-Safe Remote/Local Temperature Sensors with SMBus Interface

    ... 2N3904 or PNP type 2N3906. The remote junction can ...
    • Darmowa próbka
    Sklep:
    Analog Devices
    Producent:
    ANALOG DEVICES
    MPN:
    MAX6681
    Dodany:
    Zmiana ceny:
    -100%
  14. 2°C Accurate Remote/Local Temperature Sensor with SMBus Serial Interface Sample
    Do sklepu »

    2°C Accurate Remote/Local Temperature Sensor with SMBus Serial Interface

    ... 2N3904 NPN type or 2N3906 PNP type—that replaces ...
    • Darmowa próbka
    Sklep:
    Analog Devices
    Producent:
    ANALOG DEVICES
    MPN:
    MAX6690
    Dodany:
    Zmiana ceny:
    -100%
  15. Sample
    Do sklepu »

    2-Channel Digital Thermometer with Under/Overtemperature Alarm

    ... , such as the 2N3904/2N3906. A novel measurement ...
    • Darmowa próbka
    Sklep:
    onsemi
    Producent:
    onsemi
    MPN:
    NCT210
    Dodany: